
들어가며
자바는 비동기 연산의 결과를 표현하기 위해 Future라는 용어를 사용한다. 이는 미래를 의미하며, 비동기를 통해 연산이 완료된 미래의 결과를 표현하고 접근하는데 사용되는 인터페이스이다.
Future은 자바에서 비동기 구현에 대한 기초가되며, 자바 비동기 연산을 이해하는게있어 굉장히 중요한 개념이라고 볼 수 있다.
이번 글은 Future가 어떻게 비동기 처리의 결과를 얻어오는지에 대해서 정리한다.
1 Runnable과 Callable
💁♂️ Runnable의 한계
Thread를 생성하고 실행하는데 가장 중요한 것은 run()메서드를 구현하여 전달하는 것일 것이다.
run()메서드는 해당 스레드가 수행할 작업을 정의하며, 이는 Runnable이라는 인터페이스로 추상화하였다.
@FunctionalInterface
public interface Runnable {
public abstract void run();
}하지만 run()메서드는 어떤 값도 반환하지 않는다.
🤔 그렇다면 새로운 Thread에 비동기로 어떠한 작업을 수행하도록 요청하고 그 결과는 어떻게 얻어올 수 있을까?
새로운 Thread에서 비동기로 특정 작업을 수행하도록하고 그 실행 결과를 얻기 위한 가장 쉬운 방법은 해당 Thread가 작업 결과 자체를 반환하도록 하는 것이다.
run()메서드와 다르게 void가 아닌 특정 유형의 반환 값을 반환하는 메서드가 필요하다.
그러한 메서드를 추상화한 것이 바로 Callable이다.
@FunctionalInterface
public interface Callable<V> {
V call() throws Exception;
}💁♂️ Callable과 Runnable의 차이점은 크게 두가지이다.
- 리턴값 유무
Callable.call()은 Task를 처리 후 결과 값을 반환할 수 있다. 반면에,Runnable.run()은 결과 값을 반환할 수 없다.
- Checked Exception 유무
Callable.call()은Checked Exception을 던질 수 있다. 반면에,Runnable.run()은 Checked Exception을 던질 수 없다.- 물론, Unchecked Exception은 둘 다 던질 수 있다.
💁♂️ 물론 Callable을 그대로 사용하면 실행 결과 반환 문제는 해결되지만, 새로운 문제가 있다.
public static void main(String[] args) {
Callable<String> callableExample = () -> "This is the results.";
try {
String result = callableExample.call();
System.out.println("Callable 실행 결과: " + result);
} catch (Exception e) {
System.out.println("There is a exception.");
}
}위와 같이 Callable로 특정 로직을 수행하고 결과 값을 받을 수 있지만, 위 방식은 동기방식이므로, 굳이 Callable을 이용할 필요가없다.
그래서 Callable을 생성만하고 다른 스레드에 제출하여 적절한 경우 작업 완료 여부를 판단하여 실행 결과를 얻어와야한다.
이런 역할을 수행하는 인터페이스가 바로 Future이다.
2 Callable은 어떻게 비동기 처리결과를 반환하는가?
Callable을 다른 스레드에 제출하여 적절한 경우 작업 완료 여부를 판단하여 실행 결과를 얻어는 역할을 Future가 한다고 한다.
이를 그림으로 그려보면 아래와 같다.
의문이다.. Thread-A 스레드의 처리 결과를 Main 스레드가 받는다? 어떻게..?
Main 스레드에서 비동기로 실행할 내용을 Callable에 정의하고 Thread.start()를 통해 비동기적으로 Thread-A를 실행한다.
문제는 이렇게 끝나면 Main 스레드는 바로 종료될 것이다.
스레드가 비동기이기 때문에 결과를 얻으려면 Main 스레드를 차단한 다음 Thread A가 끝날 때까지 기다렸다가 결과를 메인 스레드로 가져와야한다.
이러한 역할을 수행하는 것이 바로 Future다. 간단히 말해, Future는 비동기 스레드 (Thread-A)의 미래 결과를 나타낸다.
이 비동기 결과는 처리가 완료된 후 Future에 나타나며, Future.get() 호출을 통해 값을 가져올 수 있다.
이때 주의할 점은 get()을 호출한 스레드는 비동기 스레드가 결과를 반환할 때까지 Blocking이 되버린다.
정리하면, Main 스레드는 FutureTask라는 객체를 생성하여 새로운 Thread-A에 전달함과 동시에 start()를 호출한다. Thread-A는 FutureTask내부의 Callable.call()을 실행완료하고 Main 스레드는 그 결과를 Future.get()을 통해 가져온다.
3 FutureTask 이해하기
🤔 FutureTask는 어떤 역할을 수행하는가?
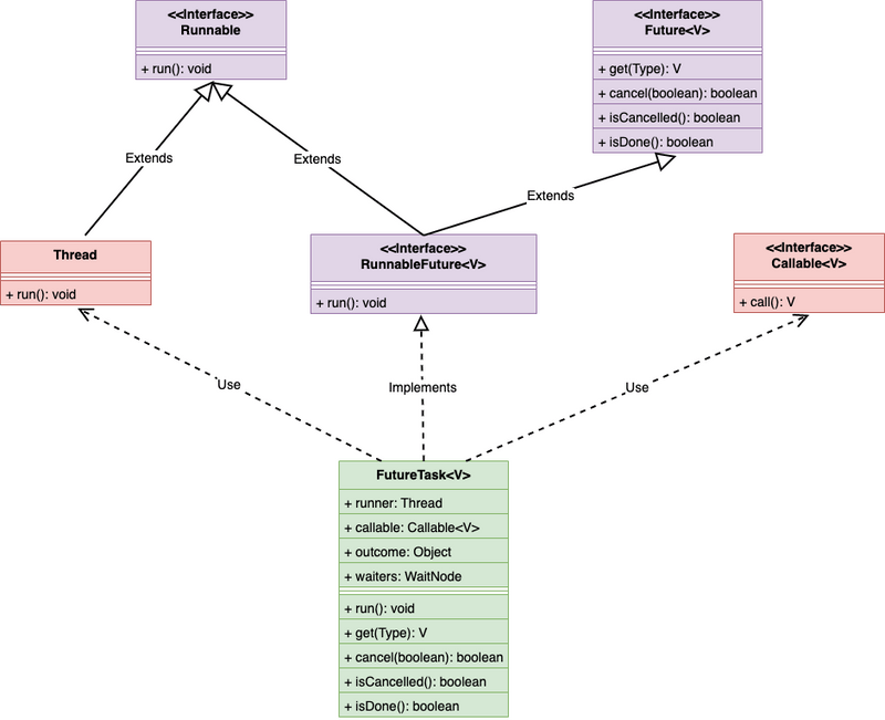
지금까지 Runnable, Callable, Future, FutureTask등등의 클래스와 인터페이스들이 등장했다.
이러한 인터페이스와 클래스를 구현 및 상속받는 녀석이 바로 FutureTask이다. (가장 핵심 클래스라고 볼 수 있다.)
위 클래스 다이어그램을 통해 알 수 있듯이, FutureTask는 Future과 Runnable의 구현체이며, 동시에 Thread와 Callable 인터페이스를 상태로 가지고있다.
즉, FutureTask가 Future의 get()을 통해 비동기 처리 결과를 얻어오는 기능과 스레드를 취소 및 중단하는 기타 기능을 모두 구현하고 있다는 의미이기도하다.
이와 같이 FutureTask 비동기 작업의 핵심이며, Thread와 Callable의 기능을 결합한 작업 관리자 역할을 수행한다.
3-1 예제를 통해 FutureTask를 조금 더 이해해본다
💁♂️ 간단한 예제
FutureTask를 이용하여 간단히 구현한 예제이다.
public class FutureTest {
public static void main(String[] args) {
// 1. 비동기로 실행할 Callable 구현체를 매개변수로 넘겨주며 FutureTask를 생성한다.
Future<String> stringFutureTask = new FutureTask<>(new Callable<String>() {
@Override
public String call() throws Exception {
Thread.sleep(3000);
return "FutureTask";
}
});
//2. FutureTask인스턴스를 Thread에 전달하고 실행한다.
new Thread(stringFutureTask).start();
String s = "";
try {
//3. 비동기 작업이 완료될 때까지 Blocking되어 결과를 기다려 얻는다.
s = stringFutureTask.get();
} catch (Exception e) {
e.printStackTrace();
}
System.out.printf(s);
}
}위와 같이 비동기 작업은 크게 3가지로 볼 수 있다.
- 비동기로 실행할 Callable 구현체를 매개변수로 넘겨주며 FutureTask를 생성한다.
- FutureTask인스턴스를 Thread에 전달하고 실행한다.
- 비동기 작업이 완료될 때까지 Blocking되어 결과를 기다려 얻는다.
3-2 비동기로 실행할 Callable 구현체를 매개변수로 넘겨주며 FutureTask를 생성한다.
FutureTask.java
public FutureTask(Callable<V> callable) {
...
this.callable = callable;
this.state = NEW;
}FutureTask는 위와 같이 생성자를 통해 Callable을 전달 받는다.
3-3 FutureTask인스턴스를 Thread에 전달하고 실행한다.
new Thread(stringFutureTask).start()를 실행하면, Thread는 run()을 실행할 것이다.
FutureTask는 아래와 같이 Thread.run() 오버라이딩하고 있다.
FutureTask.java
@Override
public void run() {
// 현재 스레드를 FutureTask.runner 인스턴스에 할당한다.
runner = Thread.currentThread();
try {
// 변수 할당
Callable<V> c = callable;
// FutureTask의 상태를 시작 상태인 NEW로 설정한다.
if (c != null && state == NEW) {
// 결과를 담을 변수를 정의한다.
V result;
boolean ran;
try {
// 1. 여기서 첫번째 단계에서 전달받은 Callable의 call()을 호출하고 결과를 반환받는다.
result = c.call();
ran = true;
} catch (Throwable ex) {
//만약 Callable.call 실행 과정에서 예외가 발생했다면,
result = null;
ran = false;
// FutureTask의 스레드 상태를 COMPLETING으로 수정한다.
if (STATE.compareAndSet(this, NEW, COMPLETING)) {
// 2. 예외를 FutureTask의 결과 담는 변수인 outcome에 할당한다.
outcome = ex;
// FutureTask의 스레드 상태를 EXCEPTIONAL로 변경한다.
STATE.setRelease(this, EXCEPTIONAL);
}
}
if (ran) {
// 결과를 설정하고 비동기 결과를 대기 중인 모든 스레드에 알린다.
set(result);
}
}
} finally {
...
}
}
protected void set(V v) {
// FutureTask의 스레드 상태를 EXCEPTIONAL로 변경한다.
if (STATE.compareAndSet(this, NEW, COMPLETING)) {
//3. 비동기로 실행한 결과를 outcome변수에 할당한다. - 중요
outcome = v;
// FutureTask의 스레드 상태를 NORMAL로 변경한다.
STATE.setRelease(this, NORMAL);
// 4. 비동기 결과을 얻기 위한 잠금을 획득하기 위해 대기중인 차단된 스레드를 순회하여 잠금이 해제되었음을 알린다. - 중요
for (WaitNode q; (q = waiters) != null;) {
if (WAITERS.weakCompareAndSet(this, q, null)) {
for (;;) {
Thread t = q.thread;
if (t != null) {
q.thread = null;
// 알림 잠금 해제됨.
LockSupport.unpark(t);
}
FutureTask.WaitNode next = q.next;
if (next == null) {
break;
}
q.next = null;
q = next;
}
break;
}
}
callable = null;
}
}위 코드에서 핵심은 크게 4가지이다.
result = c.call()- FutureTask를 생성할 때 전달받은 Callable의
call()함수를 호출하여 연산 결과를 저장한다.
- FutureTask를 생성할 때 전달받은 Callable의
outcome = ex;- 만약 예외가 발생하면 객체 결과 변수에 예외를 저장한다.
outcome = v;- 만약 정상적으로 반환되면 결과 변수에 저장한다.
for (WaitNode q; (q = waiters) != null;) {...}- 비동기 결과를 얻기 위한 잠금을 획득하기 위해 대기 중인 차단된 스레드를 순회하여 잠금이 해제되었음을 알린다.
실제로 비동기 스레드 실행이 끝나면 정상 또는 예외를 Object outcome 변수에 저장하고, 잠금일 해제함과 동시에 모든 결과를 기다리는 스레드에 알린다.
Callable.call()이 호출되는 과정은 아래와 같다.
- Thread.start() –> native start0() –> run() -> call()
3-4 비동기 작업이 완료될 때까지 Blocking되어 결과를 기다려 얻는다.
이제 마지막으로 Future.get()를 통해 Blocking 상태에서 비동기 처리 결과를 기다려 얻는 과정이다.
FutureTask.java
public V get() throws Exception {
int s = state;
if (s <= COMPLETING) {
// 1. 비동기 Task를 실행중인 스레드가 아직 실행중이라면 대기자 연결 목록으로 이동하여 Blocking 상태에서 결과를 기다린다.
s = awaitDone();
}
// 비동기 처리 결과를 얻는다.
if (s == NORMAL) {
// 2. 정상적으로 결과가 반환된 경우 결과가 저장된 outcome을 그대로 반환한다. (이제 Blocking이 풀린다.)
return (V)outcome;
}
// 3. 만약 예외로 던져였을 경우 outcome에 저장된 예외를 직접 풀린다.
throw new Exception((Throwable)outcome);
}
// 이 메서드는 비동기 Task를 실행중인 스레드가 여전히 실행 중인 경우, waiters 연결 목록에서 대기시키는 역할을 수행한다.
// LockSupport.unpark()에 의해 깨어날때까지 수행된다.
private int awaitDone() {
WaitNode q = null;
boolean queued = false;
for (;;) {
int s = state;
if (s > COMPLETING) {
return s;
} else if (s == COMPLETING) {
Thread.yield();
} else if (q == null) {
q = new WaitNode();
} if (!queued) {
queued = WAITERS.weakCompareAndSet(this, q.next = waiters, q);
} else {
LockSupport.park(this);
}
}
}위 코드에서 핵심은 크게 3가지이다.
s = awaitDone()- 비동기 Task를 실행중인 스레드가 아직 실행중이라면 대기자 연결 목록으로 이동하여 Blocking 상태에서 결과를 기다린다.
return (V)outcome;- 정상적으로 결과가 반환된 경우 결과가 저장된 outcome을 그대로 반환한다. (이제 Blocking이 풀린다.)
throw new Exception((Throwable)outcome)- 만약 예외로 던져였을 경우 outcome에 저장된 예외를 직접 던진다. (이제 Blocking이 풀린다.)
정리
이렇게 실제 코드를 분석해보면 생각보다 크게 어렵지않게 로직을 이해할 수 있다.
이번 글은 Future가 탄생하게 된 배경과 역할, 그리고 그 구현체인 FutureTask를 내가 이해한대로 정리해보았다.
다음 글은 FutureTask을 조금 더 자세히 알아볼 예정이다.
참고
- https://stackoverflow.com/questions/48213670/when-will-completable-future-releases-thread-back-to-thread-pool?newreg=708e7aa2dc5948e38bdb4ee265c215b8
- https://segmentfault.com/a/1190000016542779
- https://cloud.tencent.com/developer/article/2118889?from=article.detail.1692202&areaSource=106000.2&traceId=_LN__NXak4S2tOOKXmSVM